当前新阳光教育 经济综合 学习资料 浏览文章 详情

【申硕大纲】2026年同等学力经济考试大纲

  申硕统考,要想胸有成竹的步入考场,首先就应当好好复习、用功备考。而在诸多同等学力经济复习备考资料中,考试大纲是我们万万不可忽略的。
  今天,小编就给大家带来大概率会在2026年沿用的第四版申硕经济学综合考试大纲。来年的准考生们,一起来看看吧!
2026同等学力经济考试大纲 点击下载:
同等学力经济考试大纲
同等学力人员申请硕士学位
经济学学科综合水平
全国统一考试大纲
(第四版)
……
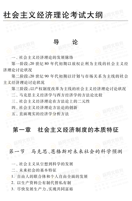
社会主义经济理论考试大纲
导论
  一、社会主义经济理论的发展脉络
  第一阶段:20世纪80年代初期以放权让利为主线的社会主义经济理论讨论状况
  第二阶段:20世纪90年代初期以计划与市场关系为主线的社会主义经济理论讨论状况
  第三阶段:以产权制度改革为主线的社会主义经济理论讨论状况
  二、马克思主义经济学与西方经济学的方法论比较
  三、社会主义经济理论在方法论上的二元性
  四、社会主义经济理论方法论的创新
  五、直面现实的经济学分析方法
第一章 社会主义经济制度的本质特征
第一节 马克思、恩格斯对未来社会的科学预测
  一、社会主义从空想到科学的发展
  二、未来社会的基本特征
  1.自由人的联合体和个人自由全面的发展
  2.以生产资料公有制代替私有制
  3.尽快发展生产力,实现共同富裕
……
2026同等学力经济考试大纲
下一篇 没有了
Copyright © 2011-2012 Powered by TDXL.CN 深圳市新阳光教育发展有限公司 2011-2012 All Rights Reserved.
地址:深圳市福田区深南中路2010号东风大厦14楼 电话:0755-83234965
粤ICP备08119305号 粤公网安备 44030402000127号

  深圳市市场监督管理局企业主体身份公示